
代理记账基础工作规范(试行)
第一章 总则
第一条 为加强代理记账基础工作,规范代理记账机构 开展代理记账业务,保障代理记账服务质量,根据《中华人 民共和国会计法》、《代理记账管理办法》、《会计基础工 作规范》、《会计档案管理办法》等相关法律法规,制定本规范。
第二条 本规范适用于代理记账机构接受委托办理代理 记账业务。
第三条 代理记账机构应当严格执行有关法律法规,提 高代理记账业务规范水平,保证会计信息质量。
第四条 代理记账机构开展代理记账业务应当遵守本规 范,至少履行下列基本程序:业务承接、工作计划、资料交 接、会计核算、质量控制、档案管理等。代理记账机构开展相关工作时,可以根据有关法律法规等规定,结合具体情况运用专业判断作出相应处理。
第二章 业务承接
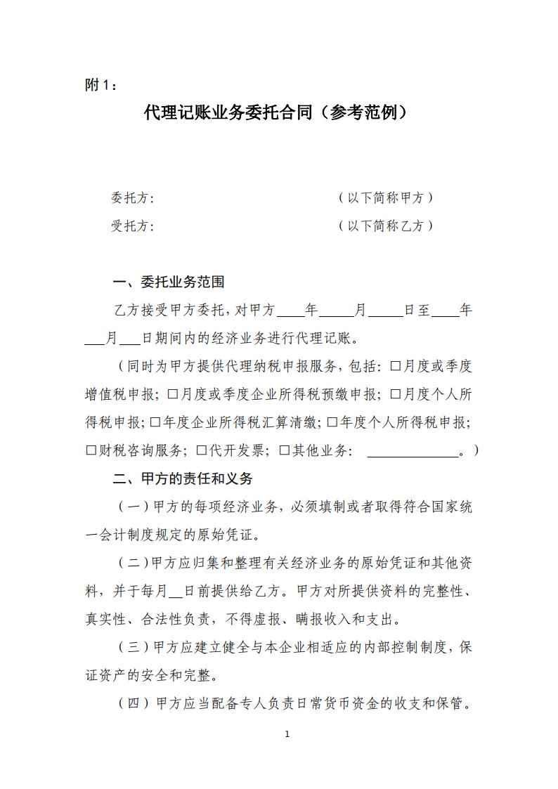
第五条 业务承接包括了解委托人基本情况和签订代理 记账业务委托合同。代理记账业务委托合同(以下简称委托合同),是指代 理记账机构与委托人共同签订的,据以确认委托与受托关 系,明确委托目的、委托范围及双方责任与义务等事项的书面协议。
第六条 代理记账机构应当了解委托人基本情况,初步调查委托人经营管理状况,查询市场监管和税务相关政务网 站公开信息,并与委托人就约定事项进行商议,经充分评估 业务风险后,结合自身专业胜任能力确定是否承接此项业 务。
第七条 代理记账机构拟承接代理记账业务的,应当在 开展工作前,与委托人就代理记账业务约定条款协商一致, 并签订委托合同。
第八条 委托合同除应符合有关法律法规的一般性规定 外,至少还应包括以下内容:
(一)委托业务范围及其他预期目标;
(二)会计资料传递程序和签收手续,终止委托合同应当办理的会计业务交接事宜,包括使用信息系统交付财务数据的约定;
(三)双方对会计资料真实性、完整性、合法性各自应当承担的责任,会计档案的保管要求及相应的责任;
(四)委托业务的收费;
(五)委托合同的有效期间;
(六)签约时间;
(七)违约责任;
(八)解决争议的方法; (九)签约双方认为应约定的其他事项。
第九条 代理记账机构应当对委托合同统一编号,并及时归档。
第三章 工作计划
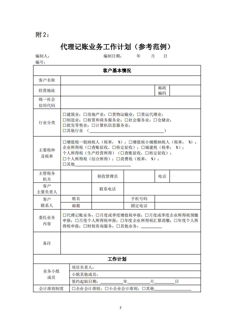
第十条 代理记账机构为完成代理记账工作,达到预期 目标,在具体开展代理记账业务前应当编制工作计划。
第十一条 代理记账机构应当根据自身业务规模和风险 评估情况界定重大项目的判定标准,一般是代理记账业务的 影响比较大或金额比较大。通常情况下,代理记账业务经分 析判断可能会引起风险显著增加的,则视为影响比较大;业 务金额预计占机构全年代理记账业务收入的 2%及以上的,则 视为金额比较大。代理记账机构可结合自身实际对上述比例 作出合理调减,以控制经营风险。
第十二条 编制工作计划应当考虑以下因素: (一)合同约定条款; (二)委托业务是否为重大项目; (三)委托人所属行业及特点,业务性质及复杂程度、
组织结构、经营情况及经营风险;
(四)委托人执行的会计准则制度,以及以前年度的会计核算情况;
(五)委托人会计原始凭证及相关会计资料归集、整理、 交接的环境及条件;
(六)委托人对会计信息的需求;
(七)代理记账机构从业人员(以下简称从业人员)及其技能的要求。
第十三条 工作计划一般应包括以下基本内容:
(一)委托人基本情况,包括委托人所属行业及特点、会计准则制度的选用、以前年度会计核算情况等;
(二)业务小组成员及职责分工;
(三)初次资料交接情况,包括初次资料交接的内容、参与人员、时间及地点等;
(四)初次建账情况及安排,包括初次建账的内容、人员安排及时间等;
(五)工作进度及时间安排,包括各阶段的执行人及执行日期,原始凭证等会计资料的交接方式及时间、记账完成时间、出具会计报表时间、会计档案移交时间等;
(六)根据委托人情况,其他应当考虑的事项。
非首次为委托人办理代理记账业务,工作计划无需包含初次资料交接情况、初次建账情况及安排等内容。对于简易业务,可以根据实际需要简化工作计划。
第十四条 工作计划应附委托合同及其他相关资料一并 交由项目负责人员或质量控制人员审核批准。重大项目的工 作计划,一般还应经业务负责人审核批准。
第十五条 工作计划应重点审核以下事项: (一)时间安排是否合理; (二)从业人员的选派与分工是否恰当; (三)合同约定的预期目标能否实现。
第十六条 代理记账业务开展过程中,应当在必要时对工作计划作出调整。调整后的工作计划应按照第十四条规定的程序和权限审批。
第四章 资料交接
第十七条 资料交接指代理记账机构初次接受委托、日 常开展工作、终止委托关系后与委托人等有关单位,根据约 定进行的会计资料交接工作。
第十八条 代理记账机构初次接受委托与终止委托关系 时,移交人员应当整理需要移交的各项资料,编制移交清册, 列明移交的会计凭证、会计账簿、会计报表、其他会计资料、 相关文件及物品等内容。对未了事项应当予以书面说明。
移交人员应按移交清册逐项移交,接收人员应逐项核对点收,并由交接双方的有关负责人负责监督。交接完毕后,交接双方经办人和监交人应在移交清册上签名或者盖章。并应在移交清册上注明:单位名称;交接日期;交接双方经办人和监交人的职务、姓名;移交清册页数以及需要说明的问题和意见等。移交清册一式两份,交接双方各执一份,代理记账机构留存的一份应当归档保管。
第十九条 初次接受委托时应重点关注以下方面:
(一)会计凭证、会计账簿、会计报表和其他会计资料
必须完整无缺,如有短缺,应当查清原因,并明确相关责任; (二)银行存款账户余额要与银行对账单核对,如不一致,应当编制银行存款余额调节表调节相符,各种财产物资 和债权债务的明细账户余额应与总账及会计报表有关账户 余额核对相符,纳税申报表数据应与账面数据核对相符,必 要时可抽查个别账户的余额,确保账实核对一致;
(三)重大债权债务形成原因及未完结的税务事项;
(四)需要移交的票据、印章、密钥等实物,应书面列明,交接清楚;
(五)需要移交的相关系统、平台的登录方式以及对应的账号、口令等,应书面列明,交接清楚。
第二十条 代理记账机构应当按照约定,定期了解委托 人的经营事项,并接收委托人移交的原始凭证等会计资料。 代理记账机构应当对收到的原始凭证进行审核和监督。 对不真实、不合法的原始凭证,不予受理。对记载不准确、不完整的原始凭证,予以退回,要求委托人更正、补充。 第二十一条 日常交接时应当填写原始凭证交接表,列 明原始凭证的种类、数量等内容,交接双方应当逐项清点核 对,并履行必要的确认手续。交接表一式两份,交接双方各执一份,代理记账机构留存的一份应当归档保管。通过信息化手段进行电子凭证交接的,应形成电子凭证交接单,并确保交接记录真实有效、交接内容有据可查。
第五章 会计核算
第二十二条 代理记账机构应当根据委托人提供的原始 凭证等会计资料,按照国家统一的会计制度进行会计核算, 包括审核原始凭证、填制记账凭证、登记会计账簿、编制财 务会计报告等。
第二十三条 代理记账机构记账凭证的编制及装订,会 计账簿的登记及装订,以及财务会计报告的编制等应当遵循 《会计基础工作规范》的规定。
第二十四条 代理记账机构采用信息化方式为委托人办 理代理记账业务的,使用的会计软件及其生成的会计凭证、 会计账簿、会计报表和其他会计资料,应当符合财政部对于 会计信息化工作的有关规定。
第六章 质量控制
第二十五条 代理记账机构应当建立并执行符合机构实 际的内部控制制度,根据业务规模和内部机构设置情况,至 少设置项目负责人员、质量控制人员、业务负责人等岗位。 同一项目的项目负责人员和质量控制人员不得为同一人。项目负责人员指具体负责代理记账业务的人员。质量控制人员指对项目负责人员形成的工作成果进行 审查复核的人员。业务负责人指代理记账机构中主管代理记账业务的负责人。
第二十六条 代理记账机构应当根据业务性质及复杂程度,综合考虑从业人员的专业水平、会计工作年限和执业经历等,将工作委派给具有相应专业胜任能力的人员。委派的人员应当符合回避制度,确保独立客观执业。
第二十七条 代理记账机构应当建立健全复核制度,至 少执行一级复核程序,明确复核时间、方式及人员安排。对 于重大项目,应当至少执行二级复核程序。代理记账机构应当定期以抽查等形式,由质量控制人员
或业务负责人对未经二级复核的业务进行审查。
第二十八条 代理记账机构应当及时对相关人员的工作 成果进行复核,确保:
(一)代理记账业务按照工作计划进行; (二)代理记账业务的过程及结果被适当记录; (三)预期目标可实现; (四)会计核算工作符合国家统一的会计制度等规定; (五)会计档案按规定妥善保管,并顺利交接。 第二十九条 代理记账机构应当建立健全与委托人的沟通机制。 初次接受委托时,应当与委托人有关人员进行充分交流,并进行必要的指导和培训,以进一步明确双方的责任,确保各项工作顺利开展。至少包括以下方面:
(一)应当定期归集、整理、移交的会计资料的范围及要求;
(二)会计档案及其他有关资料的交接流程、时间节点、人员安排及要求;
(三)代理记账业务流程;
(四)会计政策等会计核算有关的重要事项; (五)其他需要沟通的事项。
第三十条 代理记账机构应当建立健全内部信息与沟通机制,明确信息的收集、处理和传递程序,确保内部各部门、 各不兼容岗位间的沟通和反馈,发现问题应及时报告并采取 应对措施。
第三十一条 代理记账机构应当建立健全客户投诉管理 制度,投诉受理人应对投诉及时处理,并反馈处理过程和结 果。
第三十二条 委托人负责人与代理记账机构负责人应当 对财务报告的真实性、合法性承担相应的法律责任。
第三十三条 从业人员工作调动或者离职,应当与指定 接管人员按规定及时办清交接手续。从业人员办理交接手 续,必须有监交人负责监交,不得出现自我监交的情形。业 务负责人办理交接手续,由代理记账机构负责人监交。
第七章 人员管理
第三十四条 从业人员应当具备下列资格条件和专业胜 任能力:
(一)具有会计类专业基础知识和业务技能,能够独立处理基本会计业务;
(二)熟悉国家财经、税收法律、法规、规章和方针、政策,掌握本行业业务管理的有关知识; (三)恪守会计人员职业道德规范; (四)《代理记账管理办法》等规定的其他执业要求。 第三十五条 从业人员开展代理记账业务时,应当遵循以下原则:
(一)遵守法律法规等有关规定,严格按照委托合同开展代理记账业务;
(二)对工作中知悉的商业秘密、个人信息予以保密;
(三)对委托人要求其作出不当的会计处理,提供不实的会计资料,以及其他违法违规行为的,应当拒绝办理; (四)依法向财政部门报告委托人的违法违规行为。 第三十六条 代理记账机构应当通过提供专业培训、加强职业道德教育、支持督促参加会计人员继续教育、建立职业能力提升激励机制等方式,确保全体从业人员达到履行其职责所需要的专业胜任能力,以应有的职业态度开展代理记账业务。
第三十七条 从业人员应当自觉按照有关规定,及时完 成会计人员继续教育。
第八章 档案管理
第三十八条 代理记账机构应当建立健全会计档案管理 制度,对当年开展代理记账业务过程中具有保存价值的会计资料,应当按照归档要求,定期整理立卷,装订成册,编制会计档案保管清册,并指定专人保管。
开展会计信息化工作的代理记账机构,应当同时将具有 保存价值的电子会计资料及其元数据作为会计档案进行管 理。
第三十九条 委托人会计档案的查阅、复制、借出等应 当经过授权和审批,履行登记手续。除法律授权外,未经委 托人同意,代理记账机构不得将委托人会计档案交由其他单 位及人员使用。
第四十条 会计年度终了,代理记账机构应当按照约定, 将形成的会计档案移交给委托人。编制的会计档案移交清册 中应当列明移交的会计档案名称、卷号、册数、起止年度、 档案编号和保管期限等内容。交接会计档案时,交接双方应当按照会计档案移交清册所列内容逐项交接,由交接双方有关负责人负责监督。交接完毕后,交接双方经办人和监交人应当在会计档案移交清册上签名或盖章。移交清册一式两份,交接双方各执一份,代理记账机构留存的一份应当归档保管。电子会计档案应当与其元数据一并移交,特殊格式电子会计档案,应与其读取平台一并移交或转换为通用格式后移交。
第四十一条 受托继续保管会计档案的,代理记账机构 应当按照《会计档案管理办法》等有关规定妥善保管,保证会计档案的真实、完整、可用、安全。
第九章 附则
第四十二条 违反本规范中涉及《中华人民共和国会计 法》、《代理记账管理办法》、《会计基础工作规范》、《会 计档案管理办法》等规定的单位和个人,由县级以上人民政 府财政部门依据相关法律法规进行处理。
第四十三条 会计师事务所及分所从事代理记账业务应 当遵守本规范。
第四十四条 本规范由财政部负责解释。 第四十五条 本规范自2024年1月1日起施行。
附:
1.代理记账业务委托合同(参考范例)
2.代理记账业务工作计划(参考范例)
3.资料交接手册(参考范例)
4.原始凭证交接表(参考范例)
5.会计档案移交清册(参考范例)











